ELECTRONICA,CM2

 Diseño, Mantenimiento y Montaje  de equipos Electrónicos y Sistemas de Cómputo ______________________________________________________

Guapi - Cauca - Colombia

 

 

Inicio                                        

Amplificadores de de audio

   - Amp. de 50W con TDA7265

   - Amp. de 100W con TDA7294

 

Cargadores de Baterías

 - Cargador profesional de baterías

Inversores de Voltaje 

    - Inversor 12 Vdc @ 120 Vac

    - Inversor basado en SN7400

Fuentes de alimentacion

    - Regulador con LM317T

  - Fuente variable con transistor

 

Diseños varios

    - Balasto

   - Monitor luminoso para timbre telefónico

  - Barrera Invisible detector de  personas

- Control de intensidad o Regulador de velocidad para motores pequeños de AC

   - Control de Nivel de Líquidos

   - Monitor de Audio

 

   - Detector de Luz (Pendiente)

   - Temporizador RC (Pendiente)

   - Start / Stop con Amplificador Operacional. (Pendiente)

- Start / Stop para motor, con compuertas NAND (Pendiente)

- Control de Tonos - Audio     (Pendiente)

   - Generador de Onda senoidal con Operacional (Pendiente)

 

 

 

 

Proyectos Terminados

   - Monitoreo del hogar a través  del teléfono celular, con PIC

   - Letrero desplazable de LEDs

   - PROTECT, guardián del nivel de tensión

   - Medición de Nivel de embalse, visualización en pantalla con gráfica de tendencia.

 

Radiofrecuencia

   - Transmisor en FM

   - Transmisor en AM

 

 

Arduino

- Encender y apagar LED vía Ethernet con Visual Studio (Pendiente)

- Medición de Temperatura y Humedad vía Ethernet con Visual Studio (Pendiente)

 

 

 

Educación

Descargas

 

 

 

CONTENIDO:

 

- Inversor 12 Vdc @ 120 Vac - CM2

- Inversor 12 Vdc @ 120 Vac - Basado en compuerta lógica SN7400

 

Inversor 12 Vdc @ 120 Vac - CM2

En muchas situaciones en que no se cuenta con el fluido eléctrico de la red pública (sea porque se ha presentado problemas en el suministro por el operador de red o simplemente porque nos encontramos en una casa de campo hasta donde no llega el sistema eléctrico local), es útil un sistema que convierta los 12 Voltios de corriente continua de una batería (mucho más fácil de transportar) a 115 Voltios de corriente alterna capaz de poner a funcionar un Televisor, equipo de sonido, computador, entre otros.

El circuito que presento fue diseñado usando referencias de componentes comunes de muy fácil consecución en cualquier tienda electrónica.

Inversor CM2 - circuito esquemático

 

En este circuito se presentan tres etapas: Un oscilador con inversor de onda, preamplificador y Potencia:

Oscilador: Es un generador de onda cuadrada de 60 Hz, conformado por un circuito integrado LM555 que con los componentes acoplados (resistencias y capacitores) en este circuito, entrega en su salida (pin 3) una onda cuadrada cuya frecuencia es 60 Hz. La salida del oscilador es derivada (en el punto A) hacia dos ramales, en uno de ellos el pulso es invertido a través del transistor 2N3904 obteniendo así en los puntos B y C una señal desfasada 180° una respecto a la otra.

Preamplificador: Realmente se trata de dos preamplificadores  (iniciando en los puntos B y C), uno por señal, conformados por transistores 2N2222 seguidos de transistores TIP41C. la función del preamplificador es aumentar en corriente y amplitud la débil señal proveniente del oscilador para luego introducirla a la etapa de potencia del inversor.

Etapa de Potencia: En esta etapa la señal proveniente de los preamplifcadores se aumenta en corriente y amplitud, conformada por dos transistores 2N3055 en paralelo por ramal, es la encargada de entregar la señal cuadrada al transformador y este último entregará en su salida 115 V simulados AC, útil para encender electrodomésticos como Televisores, Equipos de sonido, ventiladores, computadores, bombillas incandescentes, entre otros.

Batería: Debe ser de 12V, cuanto mayor corriente maneje mejor, puedes utilizar una de 70 AH como las usadas en algunos carros pero si lo que quieres es generar tu energía por largos periodos de tiempo entonces utiliza una batería 8D-1500 o similar que entrega 202 AH.

El el circuito, los puntos marcados como +B significa que van conectados al polo positivo de la batería.

El Transformador: Debe ser un transformador con derivación (Tap) central, de 11V 0V 11V o similar con capacidad de corriente superior a 3 Amperios. el Tap central del transformador se conecta al polo positivo de la batería como se muestra en el circuito esquemático anterior..

 

Circuito Impreso

La siguiente imagen corresponde al circuito impreso listo para fijar en el lado del cobre de la baquelita virgen (placa de circuito impreso) las medidas del PCB útil son 17 cm x 8 cm (ancho x alto).

 

Inversor CM2 - circuito Impreso

 

Lado de los componentes

La imagen que se muestra a continuación corresponde al lado de los componentes en la baquelita, forma y ubicación de los diferentes componentes que hacen parte del Inversor.

A la hora de conectar los terminales a la batería bien sea para este inversor o para cualquier otra aplicación que requiera conexión de terminales (caimán, pinza) es posible que por error o descuido se conecten de forma invertida (Positivo por negativo y viceversa). Para evitar un daño en el circuito ocasionado por este error, se incluye un circuito sencillo pero fundamental, como se muestra a continuación.

Su función es alertar sobre la conexión de los terminales (caimanes, pinzas) a la batería. Cuando la conexión es correcta se encenderá un led verde indicando que es seguro subir el interruptor que dará paso a la corriente hacia el circuito del inversor, en caso contrario, se encenderá un led rojo.

Para que la protección sea efectiva, es fundamental que el circuito monitor se conecte antes del circuito inversor, es decir el accionamiento del interruptor de potencia estará condicionado al funcionamiento del monitor. Un esquema puede ser:

El proyecto fue diseñado y probado en su totalidad por CM2 ELECTRONICA.

Ir Arriba

 

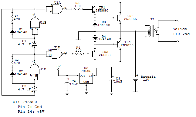
Inversor 12 Vdc @ 120 Vac - Basado en compuerta lógica SN7400

 

Este circuito es capaz de entregar 110 V de corriente alterna a partir de una entrada de 12V de corriente directa.

La fuente principal de alimentación 12Vdc proviene de una batería como la utilizada para encender un carro.

Aprobado cm2

Circuito esquemático

En este circuito se utiliza un circuito integrado tipo multivibrador para el oscilador de la corriente alterna. La frecuencia de la señal es de unos 60Hz. en este proyecto se utilizó el circuito integrado SN7400 pero el SN7404 también funciona. La señal del oscilador es conmutada por los transistores TR1 al TR4. TR2 y TR4 son los transistores de conmutación principal. Estos transistores son difícil de conducir cuando se les conecta directamente del Circuito Integrado, su función es amplificar la corriente eléctrica proveniente de TR1 y TR3.

La forma de conexión entre TR1 y TR2, y TR3 y TR4 representa una conexión llamada "Conexión Darlington".

El transformador para este proyecto es el mismo utilizado en el proyecto anterior (Inversor 12 Vdc @ 120 Vac - CM2).

El PCB: Dimensiones 7.5 cm x 5.3 cm (ancho x alto)

          

                     Lado de los componentes                             Placa de circuito impreso (imprimir directo en la baquelita)

Aprobado cm2

Ir Arriba

El circuito fue simulado, montado y puesto en operación con resultados satisfactorios.

El circuito esquemático de este proyecto fue descargado de: http://www.piclist.com/images/www/hobby_elec/e_cktsmpl.htm al mismo se le hicieron cambios en valores de las resistencias.

El diseño del PCB fue realizado completamente por CM2 ELECTRONICA.